1. 付録

オーディオ・ダイアグラム

すべてを開く
  • SP-404MK2 リファレンス・マニュアル
  • はじめに
    • 各部の名称とはたらき
      • エディット・セクション
      • コントロール・セクション(1)
      • コントロール・セクション(2)
      • コントロール・セクション(3)
      • パッド・セクション
      • サイド・パネル
      • フロント・パネル
      • リア・パネル
    • 本機の知識(データ構造について)
      • サンプルとは?
      • パターンとは?
      • バンクとプロジェクト
    • 準備をする
      • 周辺機器を接続する
        • パソコンやモバイル・デバイスと接続する
      • 電源について
        • 電池を使う
        • USB端子で電源を受ける
      • 電源を入れる/切る
  • サンプルを再生する(サンプル・モード)
    • サンプルのバンクを選ぶ
      • バンク全体の音量を調節する(BANK VOLUME)
    • サンプルのテンポを曲に合わせる(BPM SYNC)
    • パッドを押している間だけ再生する(GATE)
    • サンプルを繰り返し再生する(LOOP)
    • サンプルを逆再生する(REVERSE)
    • サンプルを細かく繰り返し再生する(ROLL)
      • ロールの間隔を設定する
    • サンプルの音量を固定する(FIXED VELOCITY)
    • サンプルの音量を変えて再生する(16 VELOCITY)
    • サンプルに音階を付けて演奏する(CHROMATIC)
    • サンプルの再生をミュートする(PAD MUTE)
    • 複数のパッドを同時に再生する(PAD LINK GROUPS)
    • サンプルが同時に再生されないようにする(MUTE GROUP)
    • 全サンプルの再生を止める(STOP)
      • サンプルの再生を一時停止する(PAUSE)
    • ライブ演奏では使わないボタンを無効にする(LIVE MODE)
  • エフェクトを使う
    • サンプルにエフェクトをかける(BUS FX)
      • エフェクトをBUS 1、BUS 2に割り当てる
      • サンプルごとに使うエフェクトを決める
      • MFXエフェクトを使う
    • エフェクトをエディットする
    • 好きなタイミングでエフェクトをオン/オフする
    • 一時的にエフェクト音のみを出力する(MUTE BUS)
  • サンプリングをする(SAMPLING)
    • サンプリングの設定をする(RECORD SETTING)
      • インプット・エフェクトを設定する(INPUT FX)
    • サンプリングをする
      • サンプリング開始前にカウントを入れる
      • サンプルのエンド・ポイントを自動で設定する(END SNAP)
    • サンプルを再度サンプリングする(RESAMPLE)
    • 過去にさかのぼってサンプリングする(SKIP BACK SAMPLING)
  • サンプルをエディットする(SAMPLE EDIT)
    • 再生区間やループ区間を設定する(START/END)
      • サンプルを加工する
    • サンプルを分割する印を付ける(MARK)
      • マーカーでサンプルを分割しパッドに割り当てる(CHOP)
    • フェード・イン/フェード・アウトを設定する(ENVELOPE)
    • サンプルのピッチや再生スピードを変更する(PITCH/SPEED)
    • サンプルに設定されたパラメーターを表示させる
    • サンプル・パラメーターを初期化する(INIT PARAM)
    • サンプルを整理する
      • パッドのサンプルを入れ替える
      • パッドのサンプルをコピーする
      • サンプルを保護する(プロテクト)
      • パッドのサンプルを削除する
  • サンプルを組み合わせてパターンを作る(PATTERN SEQUENCER)
    • パターンを再生する
    • 新しいパターンを作る
      • パターンの記録開始前にカウントを入れる
    • パターンを再度サンプリングする(RESAMPLE)
    • パターンのバンクを選ぶ
    • パターンを順番に再生する(パターン・チェイン)
  • パターンをエディットする(PATTERN EDIT)
    • パターンをコピーして連結する(DUPLICATE)
    • パターンの不要部分を削除する(CROP)
    • パターン・データを整理する
      • パッドのパターンを入れ替える
      • パッドのパターンをコピーする
      • パターンを保護する(プロテクト)
      • パッドのパターンを削除する
  • テンポを設定する
    • サンプルにテンポ情報を設定する
    • バンクまたはプロジェクトにテンポ情報を設定する
    • リズムに合わせてテンポを設定する(タップ・テンポ)
  • サンプルをミックスする(DJ MODE)
  • ヘッドホンでモニタリングする(CUE)
  • 電子楽器やマイク、ギターの音を入力する
  • パソコンやモバイル・デバイスからの⾳声を⼊⼒する(USBオーディオ)
  • プロジェクトを選ぶ
  • プロジェクトを整理する
    • プロジェクトをコピーする
    • プロジェクトを削除する
  • カスタマイズをする
    • 本体のフェイスプレートを取り付ける/取りはずす
    • オープニング画面をカスタマイズする
      • オープニングの画像を用意する
      • オープニング画像をプロジェクトに保存する
    • スクリーン・セーバーをカスタマイズする
      • スクリーン・セーバーの画像を用意する
      • オリジナルのスクリーン・セーバーを有効にする
      • スクリーン・セーバーの画像をプロジェクトに保存する
  • 各種設定をする(UTILITY)
    • 本体に関する設定をする(SYSTEM)
    • パッドに関する設定をする(PAD SET)
    • エフェクトの設定をする(EFX SET)
      • エフェクトのルーティングを設定する
      • 全体の音にエフェクトをかける(BUS 3、BUS 4)
      • BUS 3、BUS 4に割り当てるエフェクトを変更する
      • BUS 3、BUS 4のエフェクトをエディットする
      • エフェクト・ボタンに好きなエフェクトを割り当てる(DIRECT FX)
      • インプット・エフェクトを設定する(INPUT FX)
      • INPUT端子に入力された音声をバスに送る
    • インポート/エクスポートする(SDカードを使う)
      • サンプルを取り込む(IMPORT SAMPLE)
      • サンプルを書き出す(EXPORT SAMPLE)
      • プロジェクトをインポートする(IMPORT PROJECT)
      • プロジェクトをエクスポートする(EXPORT PROJECT)
      • バックアップを保存する(BACKUP)
      • バックアップ・データを使ってデータを復元する(RESTORE)
      • SDカードをフォーマットする
    • 工場出荷状態に戻す(FACTORY RESET)
  • 付録
    • パラメーター・ガイド
      • SYSTEM
      • PAD SET
      • EFX SET
    • MFX一覧
      • Filter+Drive
      • Resonator
      • Sync Delay
      • Isolator
      • DJFX Looper
      • Scatter
      • Downer
      • Ha-Dou
      • Ko-Da-Ma
      • Zan-Zou
      • To-Gu-Ro
      • SBF
      • Stopper
      • Tape Echo
      • TimeCtrlDly
      • Super Filter
      • WrmSaturator
      • VinylSim
      • VinylSim
      • Cassette Sim
      • Lo-fi
      • Reverb
      • Chorus
      • JUNO Chorus
      • Flanger
      • Phaser
      • Wah
      • Slicer
      • Tremolo/Pan
      • Chromatic PS
      • Hyper-Reso
      • Ring Mod
      • Crusher
      • Overdrive
      • Distortion
      • Equalizer
      • Compressor
      • Auto Pitch
      • Vocoder
      • Gt Amp Sim
    • ショートカット一覧
    • エラー・メッセージ
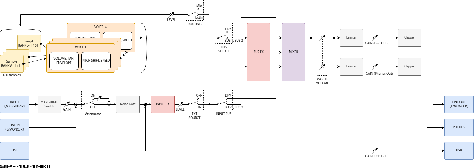
    • オーディオ・ダイアグラム
    • 主な仕様
    • MIDIインプリメンテーション・チャート